株式会社シニアライフアシスト

  1. ホーム
  2. 両立支援の取組事例
  3. 株式会社シニアライフアシスト

治療が必要になっても従業員が安心して働き続けられるように治療休暇制度を整備

企業概要

所在地 香川県高松市福岡町4丁目28-27
業種 医療、福祉
設立 2003年11月5日
従業員数 106名(2025年8月1日現在)
平均年齢 46.9歳 / 男女比 男性3:女性7
産業保健スタッフ 3名(産業医(嘱託)1名、衛生管理者2名)
事業内容 介護付有料老人ホーム・デイサービスの企画、運営

取組の概要

がん等の疾病により、反復・継続して治療が必要な従業員のために治療休暇制度を導入。治療が必要になっても安心して働き続けられる職場環境を実現

取り組んだ背景、経緯

  • 2019年に従業員2名が乳がんに罹患し、創業してから初めて、治療と仕事の両立支援と向き合うことになりました。当時は両立支援に関する社内制度を整備しておらず、がんに罹患した従業員に対して会社ができる支援が限られていることを痛感したことから、「社員が困りごとを抱えた際に、会社として何か支援をしたい」という思いを抱き、治療と仕事の両立支援のための取組を検討し始めました。
  • まず、治療と仕事の両立支援の方法を知るため、2019年11月に香川労働局主催の「育児・介護・治療と仕事の両立支援セミナー」を受講しました。がんに罹患された方の経験を聞き、患者側のニーズを知るとともに、治療と仕事の両立支援の進め方を把握しました。
  • その後、当社の顧問社会保険労務士(以下、「顧問社労士」という。)から両立支援コーディネーター基礎研修を紹介してもらいました。2020年11月に管理部担当者が受講し、従業員の労務管理や社会資源・病気の基礎知識、病気に罹患した従業員とのコミュニケーションの方法、両立支援コーディネーターが果たすべき役割を学ぶことができました。
  • 両立支援コーディネーター基礎研修で治療休暇を導入した他社の事例が紹介されていたことを契機として、顧問社労士に相談しながら就業規則の整備を進め、2021年に当社独自の治療休暇制度を導入しました。
  • 取締役/管理部部長 小西 里美 さん

取組・推進体制、労使での話し合いの機会

  • 両立支援コーディネーター基礎研修を受講した管理部担当者が中心となって取組を進めています。管理部担当者は創業当時から勤務しており、現在は取締役でもあるため、経営層とも連携しやすい立場です。経営層も「従業員のためになることなら、どんどん実施してよい」と全面的に後押ししてくれており、治療休暇制度の整備を提案した際も、社長から即座に許可が下りました。
  • 当社は治療と仕事の両立支援に取り組む以前から、働き方改革や、育児との両立支援、女性活躍推進にも取り組み、一定の成果を上げてきました。外部から取材を受ける機会も増え、それを見た従業員やその家族、運営する有料老人ホームの入居者やその家族から喜びや期待の声が寄せられたこともあります。こうした経験から「まずは取り組んでみよう」という組織風土が醸成され、治療と仕事の両立支援を推進する基盤になっていました。

POINT

女性のアイコン

従業員が病気に罹患してから社内制度の整備を始めても、十分な支援を行うことができないと考えています。病気が発覚した直後という、従業員にとって最も不安な時期に寄り添えるように、治療と仕事の両立に関するニーズが顕在化する前から準備を進めておくことが重要です。

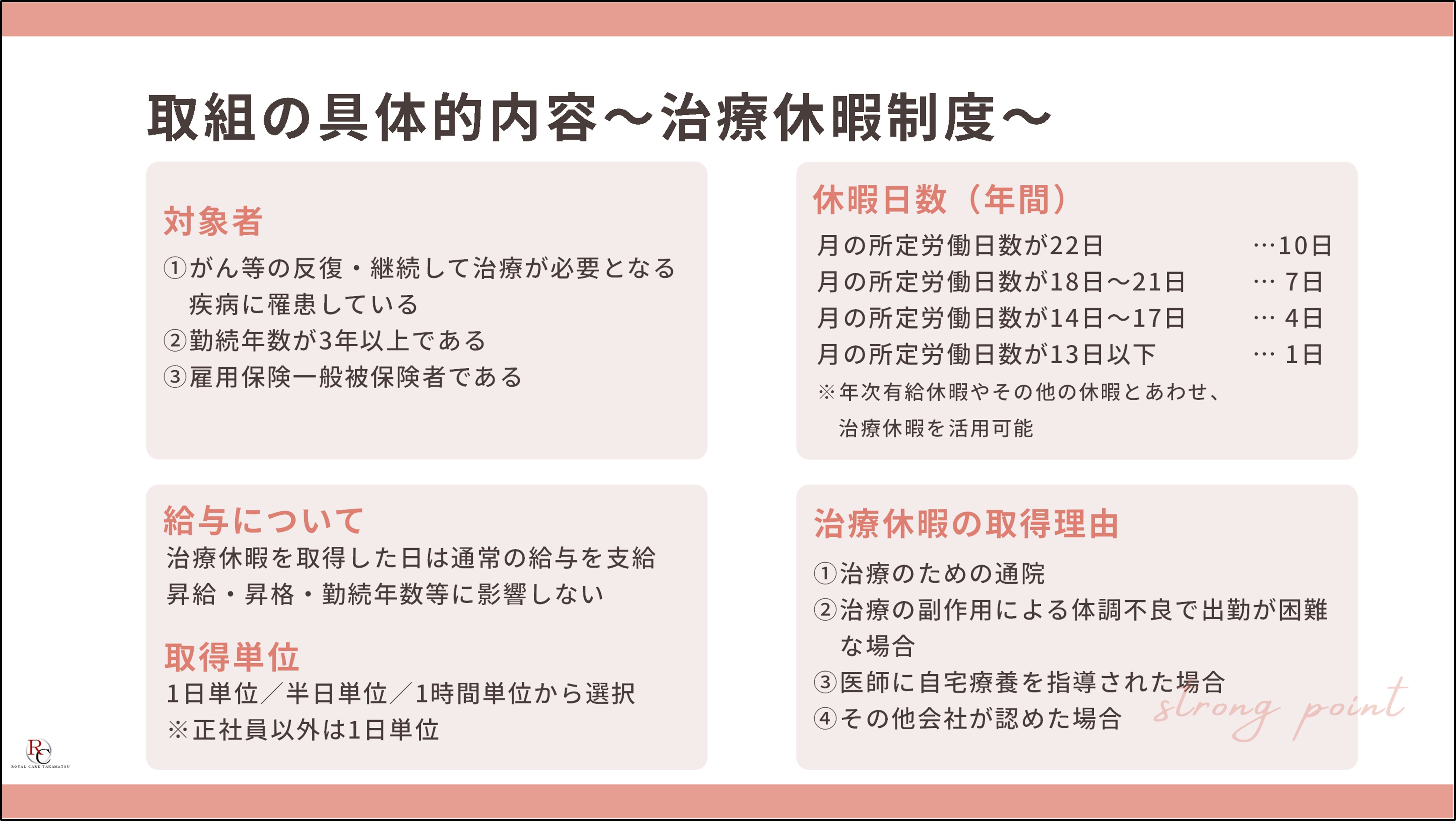
休暇制度、勤務制度

  • 治療休暇制度は、治療のための通院等で取得できる有給の特別休暇です。
  • 対象者の要件は、①がん等の反復・継続して治療が必要となる疾病に罹患している、②勤続年数が3年以上である、③雇用保険一般被保険者であることとしています。このうち①について、主にはがんを想定していますが、心疾患や脳血管疾患など、反復・継続して治療が必要な疾病であれば、その都度従業員と相談して、治療休暇制度の対象か検討することとしています。
  • また、取得事由は、①治療のための通院、②治療の副作用による体調不良で出勤が困難な場合、③医師に自宅療養を指導された場合、④その他会社が認めた場合と定め、柔軟に取得できるようにしています。なお、早めに終業して通院する際の利用も視野に入れ、時間単位での取得も認めています。
  • 取得可能な日数は月の所定労働日数ごとに定めており、月の所定労働日数が22日の場合は年10日まで取得することができます。
  • 初めて取得する際には主治医意見書の提出を求めており、治療の状況や就業継続の可否、業務上の配慮事項についても情報収集を図っています。
  • <治療休暇制度の概要>

    (同社提供資料)

POINT

女性のアイコン

具体的な制度設計にあたっては、従業員が必要なタイミングで休めるように、規定を細かくしすぎないように配慮しました。例えば、原則3日前までの申請を求めつつ、急な体調不良の場合には後日申請でも取得できます。

  • 従業員から病気になったと申出があった際に管理部から案内しています。その他、様々な方法で従業員への浸透を図っています。例えば、治療休暇制度を導入した際に、従業員全員に周知を行いました。また、新入社員向けには、就業規則を説明する際に周知しています。また、休憩室に治療休暇制度の資料を設置して、いつでも見られるように工夫しています。
  • <治療休暇制度に関する従業員向けの案内>

    (同社提供資料)

がんに罹患した従業員への支援

  • 2022年にがんに罹患した従業員から両立支援の申出があり、従業員本人の同意の上、主治医意見書を上司に共有しました。主治医意見書の記載に基づき、身体の負担軽減や治療に専念できるように、夜勤や早出・遅出は外すなどシフトを組む際に配慮しました。
  • また、治療休暇制度を利用してもらうことで、主治医の治療方針通りに通院することができたようです。従業員本人からは「治療休暇制度を気軽に取得することができ、治療に専念できる。治療を受けながら就業継続できてよかった。」と言ってもらえました。

POINT

女性のアイコン

治療を受けながら働き続けることで、社会との接点を持つことができ、前向きな気持ちになれるという声も寄せられました。会社としても人手不足が続いており、従業員ができる範囲で活躍してもらえるように支援しています。

まずはこの一歩から!

  • 香川労働局主催の「育児・介護・治療と仕事の両立支援セミナー」や両立支援コーディネーター基礎研修を受講し、他社の事例や社内制度を利用した方の気持ちを知ったことで、当社における治療と仕事の両立支援のイメージを形作ることができました。
  • また、従業員や会社の困りごとに対して何らかのアクションを続けていくことを大切にしています。積極的に様々な取組を実践し、取組が好評であれば継続、不評な取組や自社にあわない取組はやめればよいと考えています。

POINT

女性のアイコン

どのような動機でもよいので、取組を始めてみることが重要です。何から取り組めばよいかを把握するためにも、まずは公的機関等が実施しているセミナーに参加してみることをおすすめします。

これから取り組む企業の皆さんへ

  • 私が一番後悔していることは、最初にがんに罹患した従業員が病気を伝えてくれたときに、「大丈夫だよ」と言ってあげられなかったことです。従業員が一番不安なとき、会社として何も支援の準備ができておらず、頼れる存在になれませんでした。
  • 支援対象となる従業員が現れてから取組を始めていては、対応が間に合わないように思います。病気が発覚した直後の一番不安な時期に寄り添った対応ができるように、事前に準備をしておくことが大切です。

(取締役/管理部部長・両立支援コーディネーター:小西さん)

その他の取組等

治療と仕事の両立支援に関する基本的な考え方・方針、提示方法

「社員が困りごとを抱えた際に、会社として何か支援をしたい」という思いで、治療と仕事の両立支援を推進。従業員が安心して働ける組織風土を醸成

  • 介護業界全体として人手不足に直面していますが、介護サービスは容易に機械化できず、従業員あってこその事業であるため、従業員にはできるだけ長く働き続けてもらうことが重要だと考えています。そのため、「社員が困りごとを抱えた際に、会社として何か支援をしたい」という思いで、治療と仕事の両立支援に取り組んでいます。会社が治療と仕事の両立支援に取り組む姿勢を見せることで、両立支援を必要とする従業員はもちろん、今は必要でない従業員にも「会社が自分たちのことを考えてくれている」と感じてもらい、従業員が安心して働けるようにしていきたいと考えています。こうした考え方・方針は、毎年4月の経営方針発表会の中で周知を図っています。
  • また、当社は60歳以上の従業員が全体の約4分の1を占めているため、従業員の健康を守りながら、長く活躍できる環境を整えることが必要不可欠です。このため、60歳以上の従業員には年次で「業務状況チェックリスト」「健康状況自己申告書」を提出してもらっています。健康状態や健康面で心配なこと、担当業務の中で大変だと感じていることを記載してもらい、記載内容をもとに、所属長と業務内容を相談・調整してもらっています。所属長と対話するきっかけになっており、就業継続にも役立っています。

相談窓口、社内における両立支援体制の整備

両立支援コーディネーターの管理部担当者が相談窓口を担当。相談者それぞれの状況に寄り添った対応を心がける

  • 相談窓口は両立支援コーディネーターの管理部担当者が一手に引き受けています。管理部担当者のもとに情報を集約させることで、治療と仕事の両立に係る必要な手続きを円滑に進められるようにしています。なお、この相談窓口では、治療と仕事の両立に限らず、ハラスメントに関する相談など、様々な相談に応じています。
  • 治療と仕事の両立に係る相談を受けた場合、まずは今後の治療の予定と従業員の希望を確認するようにしています。病気が発覚した直後は、従業員自身もどうすればよいかわからない状態である可能性もあるため、従業員に寄り添った対応を心がけています。

取組の効果、課題の克服方法、今後の展望

治療と仕事の両立支援に関する会社の方針や社内制度を継続的に周知し、治療が必要になった従業員が、周囲に相談しやすい雰囲気を醸成していきたい

  • 治療と仕事の両立支援に取り組む前は、社内に方針や制度が整っていなかったため、治療が必要になっても従業員は言い出しにくかったのではないかと思います。現在は会社の方針や社内制度を整備し、周知も行っているため、以前よりも相談しやすい風土になっているように感じます。
  • 一方で、支援を必要とする従業員が、「周囲には言わないでほしい」と希望する場合もあります。そうした要望があった際に、長期休業や業務配慮にあたって、他の従業員にどのように伝えればよいか悩んだことがありました。周囲に知られずに治療しながら仕事を続けたい従業員をどのように支援すればよいかが今後の課題だと考えています。
  • 年1回、利用できる社内制度を従業員に説明していても、従業員自身が困りごとに直面するまでは自分事として捉えていないことがほとんどです。困った時だけ相談するのではなく、迷っていることや気になることがあれば、どんな些細なことでも周囲に伝えられる企業文化を構築していきたいです。

(令和8年3月時点)