公益財団法人明治安田厚生事業団

  1. ホーム
  2. 両立支援の取組事例
  3. 公益財団法人明治安田厚生事業団

両立支援の申出を想定した社内制度等、両立支援に関する勉強会を開催し、関係者間で情報共有。対応フローのシミュレーションも行い、関係者の疑問を解消

企業概要

所在地 東京都新宿区西新宿1丁目25番1号
業種 学術研究、専門・技術サービス業
設立 1962年6月6日
従業員数 27名(2025年10月21日現在)
※正規職員のみ
平均年齢 47.5歳 / 男女比 男性1:女性2
産業保健スタッフ 保健師2名、産業保健看護師1名、衛生管理者2名、理学療法士1名、作業療法士1名、管理栄養士2名
事業内容 <体力医学研究事業(体力医学研究所)>
・国民の健康増進に資する調査研究および知見の普及啓発
・若手研究者を対象とした健康科学研究助成
<ウェルネス事業(ウェルネス開発室)>
・健康づくりをサポートするプログラムの開発・提供・相談
・健康づくりに関する普及啓発

取組の概要

事業団独自の両立支援のガイドラインを策定。関係者間で社内制度やガイドライン等に関する勉強会を開催し、両立支援が必要となった際に円滑な対応ができるように、対応フローのシミュレーションを行うなど、事前に準備

取り組んだ背景、経緯

  • 当事業団では健康増進に関する事業を展開しており、従業員に対しても健康に資する職場づくりを進めていく必要があると考えています。その一環で、健康経営優良法人(ブライト500)、スポーツエールカンパニーシルバープラス、健康優良企業、東京都スポーツ推進企業、安全衛生優良企業等の健康保持増進に関する各種認定を取得しています。
  • 各種認定を取得する中で、治療中の従業員に対する支援体制を就業規則に付記する必要があることに気づきました。
  • 当時、治療と仕事の両立支援が必要な従業員はいませんでしたが、実際に両立支援が必要になった時にきちんと対応できるように、就業規則の見直しだけでなく、当事業団独自の治療と仕事の両立支援のガイドラインの策定などに取り組み始めました。

取組・推進体制、労使での話し合いの機会

  • 両立支援の担当は、ウェルネス開発室に所属している産業保健看護師であり、現在両立支援コーディネーター基礎研修を修了しています。
  • 総務部長・産業保健看護師(両立支援コーディネーター)・各部署の代表が参画している衛生推進委員会の場を活用し、関係者に方針や取組内容を共有するようにしています。また、治療と仕事の両立支援に限らず、組織全体で取組を進めるには経営層の理解が重要だと考えており、理事長・ウェルネス開発室長にも衛生推進委員会にオブザーブ参加してもらうようにしています。
  • 親会社やグループ会社でも、治療と仕事の両立支援に取り組んでいますが、その情報提供も受けており、当事業団で取組を行う際の参考にしています。

POINT

女性のアイコン

各種認定を取得することで、事業団内で従業員の健康保持増進の機運が高まり、取組に対する関係者の姿勢も変わったように感じます。特に経営層の関わりが重要で、各種認定取得の際も経営層を巻き込んで進めたことで、一丸となって取組を推進することができました

関係者の情報共有

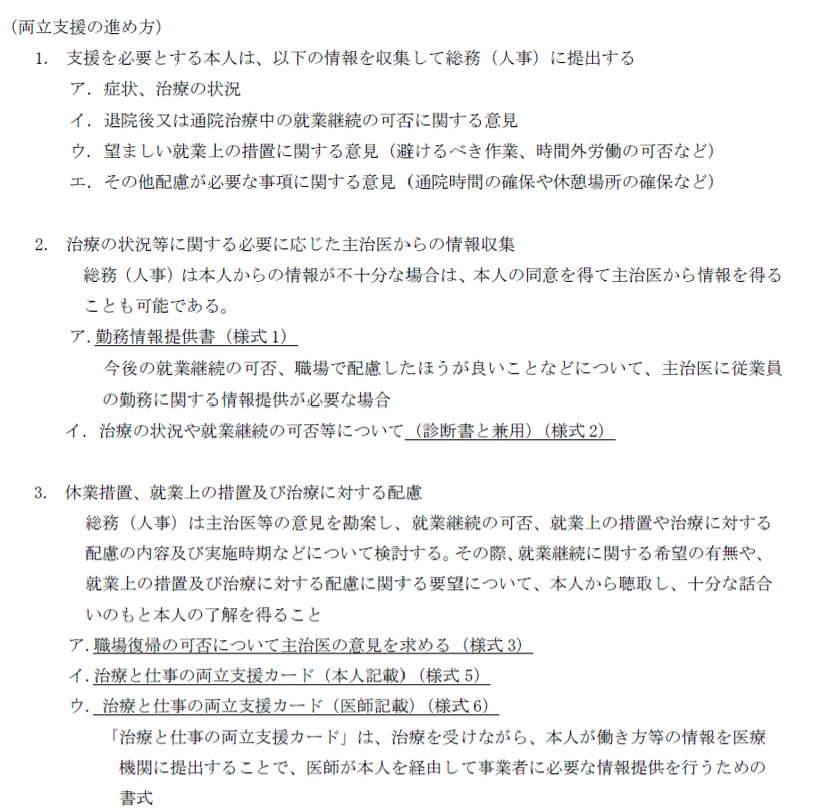
  • 2018年2月に、厚生労働省のガイドラインを参考として、当事業団独自の「治療と仕事の両立支援のためのガイドライン」を策定しました。ガイドラインには「両立支援の進め方」として、両立支援の対応フローが示されています。
  • <事業団独自で作成した「治療と仕事の両立支援のためのガイドライン」(抜粋)>

    (同事業団提供)

  • 当事業団では、社内制度ができた際には、その勉強会を行っています。当事業団独自のガイドラインが策定された際も、関係者間で役割分担を理解するための勉強会を開催しました。両立支援の対応フローを確認した際、総務部長から、両立支援プランや職場復帰支援プランを実際にどのように作成していくのかといった不安が聞かれましたが、関係者間でプランの具体的な内容を検討することで、疑問点を解消することができました。
  • (同事業団提供)

POINT

女性のアイコン

社内制度の整備やガイドライン等の策定を行い、勉強会を通じて、関係者で情報共有することで、関係者間の理解が深まったように思います。こうした準備をしておくことで、両立支援が必要になった時の円滑な対応につながるのではないでしょうか

まずはこの一歩から!

  • 各種認定を取得する中で、治療中の従業員に対する支援として、就業規則を見直す必要があることに気づきました。認定等の仕組みを活用しながら、両立支援に取り組み始めてはどうでしょうか。
  • また、関係者間の理解を深めるために、勉強会や定期的に開催される衛生推進委員会などの既存の取組を活かしてみるとよいと思います。

POINT

女性のアイコン

両立支援に関する勉強会で、関係者間で同じ目標に向かって対象者を支援できるように、基本方針や留意事項(心構え)を共有し、支援に当たっての心構えを統一できるように意識しました

これから取り組む企業の皆さんへ

  • 火事には防災訓練で対応するように、両立支援についても急に起こりうることとして事前に対応方法を検討し、シミュレーションを行っておくことが必要だと思います。例えば、治療と仕事に関するガイドラインや対応フローを作成し、関係者間でそれぞれの役割について具体的に話し合うことで、実際の対応のイメージが付きやすくなります。
  • 今は治療と仕事の両立支援の対象者はいませんが、20年前に、がんに罹患し、治療と仕事の両立をしている従業員がいました。その際は個別対応をしていたようですが、傷病休暇や時差出勤制度などの社内制度が当時は整備されていなかったため、その従業員は周りに対して、申し訳ないと思う気持ちがあったようです。制度を整備することで、きちんと会社が支援してくれているという形になるため、中小企業であっても社内制度化することは重要ではないでしょうか。
    (ウェルネス開発室室長:三橋さん/産業保健看護師・両立支援コーディネーター:蛸井さん)

その他の取組等

事業者の基本方針の表明

社内に基本方針を周知するだけではなく、対外発信にも注力

  • 「健康経営の推進」を目標に、健康宣言を定め、重点課題として「病気の治療、子育て・介護等と仕事の両立支援」を掲げています。
  • 健康宣言や重点課題等は、社内ポータル、衛生推進委員会の広報媒体や掲示版に掲載し、社内への周知を図っています。
  • また、当事業団の公式ホームページにも掲載し、対外発信にも力を入れています。
  • <公益財団法人明治安田厚生事業団ホームページの中の「理念と方針」に関するページ(抜粋)>

    (同事業団提供)

取組の効果、課題の克服方法、今後の展望

治療と仕事の両立支援の必要性が関係者間で浸透。策定したガイドラインや対応フローは、実例に応じて見直す予定

  • 社内制度の整備やガイドライン等の策定を行い、具体的な流れを関係者間で共有することで、治療と仕事の両立支援の必要性が浸透してきていると感じています。また、病気になっても仕事を続けられるという考えが従業員に定着し始めてきているように思います。
  • ただ、現状の体制ができてから、治療と仕事の両立支援の対象者はいないため、実際に対象者が現れたときには、対応フローの通りにいかないこともあるかもしれません。そうした場合には、実例も踏まえて対応フローを見直していきたいと思います。このように、一度制定したら終わりにせず、これからも当事業団の状況に応じて内容を見直していきたいと思います。

(令和8年3月時点)